有效针对外贸业务场景
立即查看 >
扫码添加微信,预约免费演示
数字化外贸综合营销决策平台
扫码添加微信,预约免费演示
数字化外贸综合营销决策平台
请完善以下信息,以便为您安排演示或样本
已自动分配售前顾问为您服务。请添加微信,更快获取项目案例和报价
EN
外贸企业注意:俄罗斯收款难,注意风险防控!
2023年12月22日,美国总统拜登签署了“关于对俄罗斯有害活动采取进一步措施”第14114号行政令,对之前的第14024号和第14068号行政令进行修订,特别强调针对外国金融组织,并扩大了对俄罗斯的进口禁令。此后,多国银行纷纷展开审查与俄罗斯的业务往来,特别关注跨境交易。

土耳其银行两个月前已经开始大规模停止接受来自俄罗斯的付款,导致俄罗斯从土耳其的进口陷入瘫痪,尤其是影响了化工产品、汽车零部件、服装和鞋类进口商。
据俄新社一位知情人士透露,俄罗斯计划在1月25日前解决这一问题。然而,实际情况却在恶化:2月份,俄罗斯公司在土耳其银行的账户被关闭,下半月,个人和外贸企业也面临困难。
与此同时,阿联酋的银行已经限制了与俄罗斯的交易,并开始关闭个人和外贸企业账户。据俄罗斯媒体Vedomosti报道,阿联酋银行不仅不接受来自俄罗斯的资金,也不向俄罗斯给予相反方向的付款,还在继续关闭俄罗斯公民拥有的公司账户。
一位在阿联酋设有办事处的俄罗斯商人表示,他的一家外贸企业在一家银行的账户被关闭了:“凯发k8国际在中国购买商品,商品虽然代码被制裁(列入了从欧盟或美国进口到俄罗斯的商品的禁止名单),但商品本身是中国货——没有任何欧洲技术,这是最简单的产品。银行关闭账户的理由是该商品属于受制裁品。他们建议凯发k8国际直接与中国合作,不涉及阿联酋。”
从今年2月开始,我国国内商业银行也开始收紧涉俄汇款的接收审核,许多外贸企业因为不符合收款行或中间行的审核要求而无法正常收款。这一收紧措施涵盖了国有大行、股份行、地方中小银行等。
俄罗斯独立记者马克西姆·布朗特(Maxim Blunt)指出:“所有的问题都叠加在农历新年期间,俄罗斯要到3月初才能开始解决这个问题。这虽然不会阻止相互贸易,但肯定会加剧铁路和港口的问题。俄中之间的物流链已超载,现在又因库存积压和其他问题雪上加霜。俄罗斯消费者可能因此面临短缺或通货膨胀。”
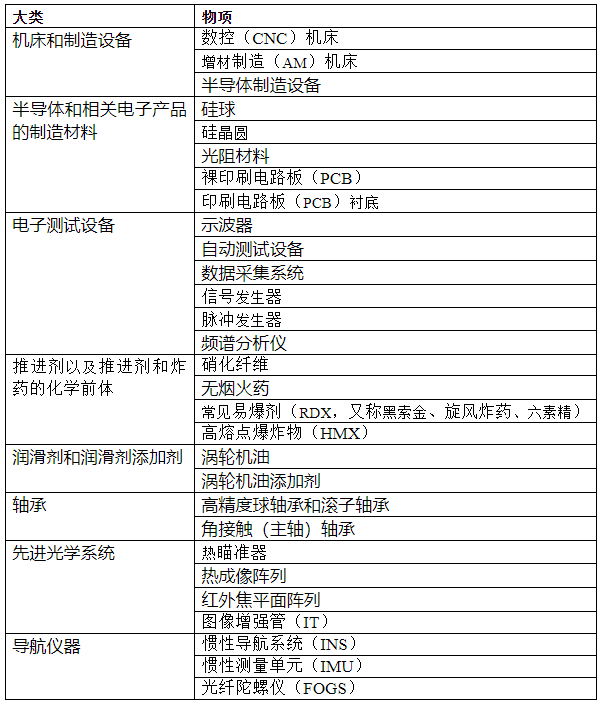
最新消息显示,美国计划公布对莫斯科的“重大”制裁方案,尽管没有具体说明哪些行业会受到影响。有外贸同行表示对俄罗斯收款非常繁忙,不同的银行,包括建行、中行、工行、招商、上海、宁波、泰隆、中信、交行、广发、平安、浦发都已经参与其中,有的企业刚刚在一家银行开户,第二天就被通知不能收款。对于产品性质而言,HS编码、银行限制清单是重要参考因素。2023年12月22日的决定列明了涉及的物项或物项类别清单,只要不属于这一清单内的产品,且有过历史交易记录,一般仍然能够正常收到俄方的汇款。
2023年12月22日决定涉及的物项或物项类别清单

但如果外贸企业想在现在合作的银行外新开户以接收俄方汇款,由于没有在该行的历史交易记录,将会面临更大的困难。有俄罗斯客户的外贸企业务必注意收汇安全!
凯发k8国际数据通汇集了来自218个国家的贸易数据,以及全球超过1.3亿家进出口企业的详细信息。
每日给予100亿笔贸易数据,凯发k8国际顺利获得智能筛选,迅速给予超过7亿位进出口企业高层管理人员及决策者的联系方式,包括邮箱、电话、社交媒体等多种信息。同时,凯发k8国际还能同步显示公司黄页、产品图片和网址,并给予17种可视化报告,协助外贸企业准确定位并深入分析市场,助您快速找到所需的精准采购商和供应商。

